首页
单招政策
考试大纲
历年试题
辅导培训班
线下教学点
云南校区
升学帮首页
了解好老师
各地好老师
抖音
微信
微博
QQ群
400-023-1785
重庆专高职分类
云南专单招
河南专单招
河北专单招
首页
单招资讯
专科院校
本科院校
课程中心
查询系统
云南校区
云南
登录
注册
注册即可无限制浏览
单招历年真题、专业报考查询,助你单招上岸
用户注册1
手机号
验证码
登录密码
确认密码
我已阅读并同意
《用户协议》
、
《隐私协议》
去登录
注册即可无限制浏览
单招历年真题、专业报考查询,助你单招上岸
免密码登录
密码登录
微信登录
手机号
验证码
我已阅读并同意
《用户协议》
、
《隐私协议》
立即注册
手机号
密码
我已阅读并同意
《用户协议》
、
《隐私协议》
忘记密码?
立即注册
微信扫一扫,关注后即可登录/注册
注册即可无限制浏览
单招历年真题、专业报考查询,助你单招上岸
忘记密码
1
手机验证
2
重置密码
3
完成
手机号
验证码
去登录
新密码
确认新密码
去登录
密码重置成功
去使用你的新密码登录
去登录
注册即可无限制浏览
单招历年真题、专业报考查询,助你单招上岸
修改密码
手机号
验证码
登录密码
确认密码
去登录
用户信息
头像
昵称
*
真实姓名
*
手机号
*
所在学校
考试年份
年级班级
报考学校
意向报考学校
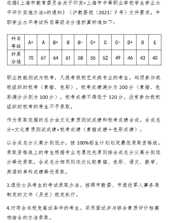
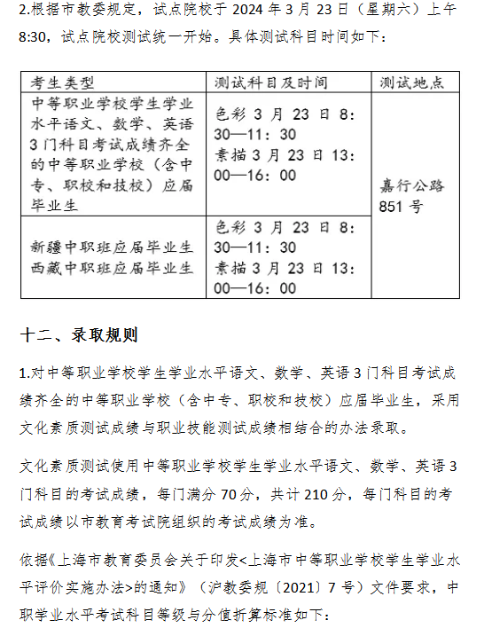
注:历年真题和专业查询系统需要正确填写*真实姓名、*手机号、*所在学校信息才能使用。
保存
注册即可无限制浏览
单招历年真题、专业报考查询,助你单招上岸
绑定账号
手机号
验证码
用户信息
头像
昵称
真实姓名
手机号
所在学校
考试年份
年级班级
报考学校
意向报考学校
注:历年真题和专业查询系统需要正确填写*真实姓名、*手机号、*所在学校信息才能使用。
提交
用户协议
用户协议
隐私政策
联系客服
联系客服
400-023-1785
微信咨询
微信扫码咨询
在线客服
顶部
切换栏目
选择分类
单招政策
考试科目
考试大纲
招生简章
报名时间
考试时间
招生计划
招生院校
历年试题
分数线
成绩查询
报考流程
单招培训
开班公告
选择地区
重庆专高职分类
云南专单招
河南专单招
河北专单招
点击筛选
取消筛选
您现在的位置:
首页
>
单招资讯
>
正文
上海工艺美术职业学院2024年云南省单独考试招生简章
2024-07-22
来源:好老师升学帮
阅读 2929
"
导读:
上海工艺美术职业学院2024年云南省单独考试招生简章
推荐专题
招生简章
云南单招
云南单招招生简章
上海工艺美术职业学院单招招生简章
上一篇
逐梦时刻 为梦狂飙
下一篇
曲靖职业技术学院2024年云南省单独考试招生简章
留言咨询
*
姓名
*
手机
*
所在学校
立即申请
推荐资讯
上海工艺美术职业学院2024年云南省单独考试招生简章
最新资讯
升本专题
单招政策
考试科目
考试大纲
招生简章
报名时间
考试时间
招生计划
招生院校
历年试题
分数线
成绩查询
报考流程
单招培训
开班公告