联系客服

联系客服

400-023-1785

微信咨询

微信扫码咨询

在线客服

顶部

切换栏目
选择分类
单招政策
考试科目
考试大纲
招生简章
报名时间
考试时间
招生计划
招生院校
历年试题
分数线
成绩查询
报考流程
单招培训
开班公告
选择地区
重庆专高职分类
云南专单招
河南专单招
河北专单招
点击筛选
取消筛选
您现在的位置:首页 > 单招资讯 > 正文

2025重庆春招信息技术Python&SQL数据库必背知识点

2025-01-10
来源:好老师升学帮
阅读 4239
导读:距离2025年重庆高职分类考试倒计时2个月,在春季高考备考时,同学普遍反应,相较于语文,数学,英语,三门科目,信息技术和通用技术分数差距很明显,换句话说,这是两个拉分的科目

距离2025年重庆高职分类考试倒计时2个月,在春季高考备考时,同学普遍反应,相较于语文,数学,英语,三门科目,信息技术和通用技术分数差距很明显,换句话说,这是两个拉分的科目

其实,信息技术和通用技术的备考不难,但是要找到对的方法和备考资料

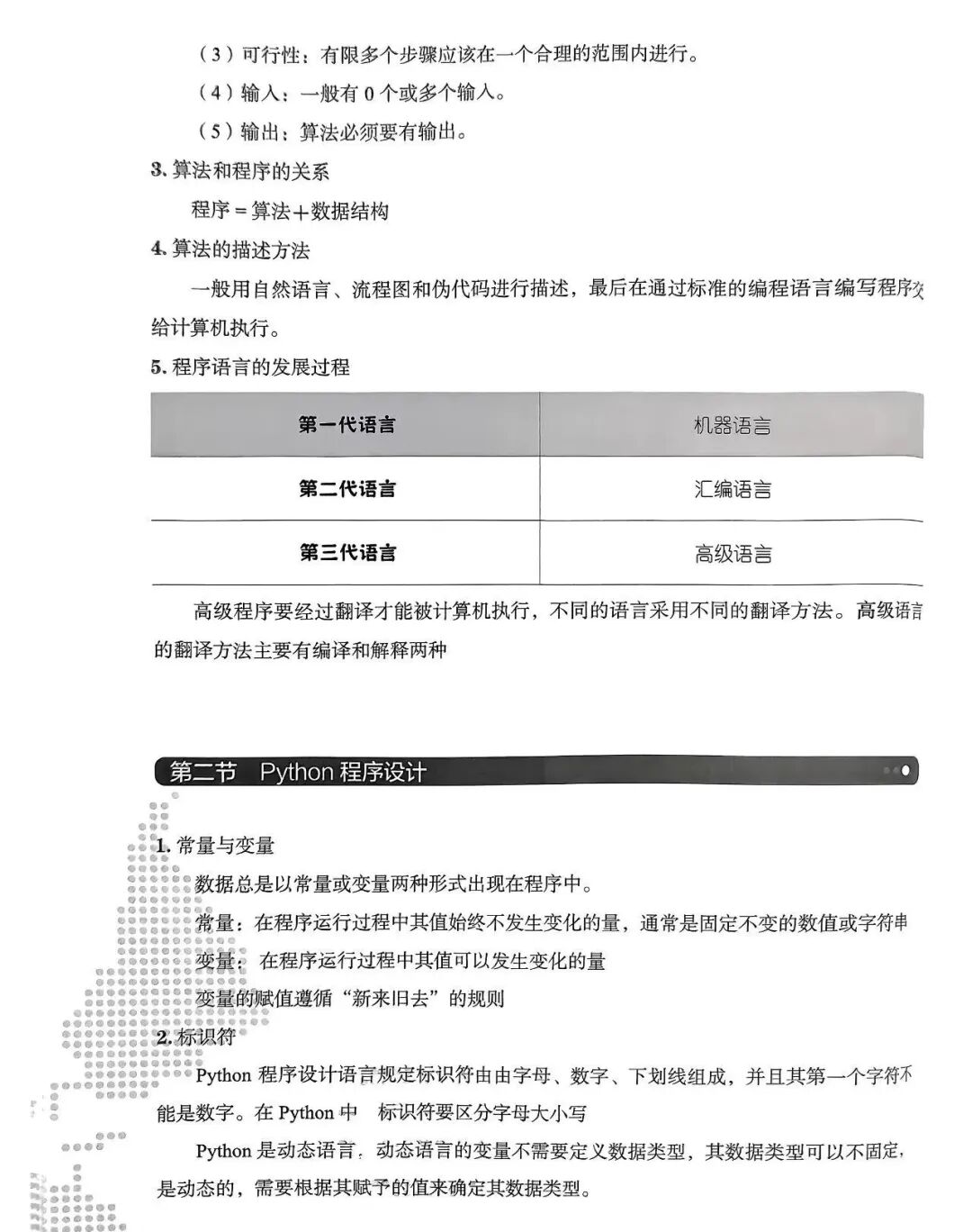
今天给大家整理了,信息技术的重难点章节,Python和SQL数据库的必背知识点,同学们可以收藏起来

图片

图片

图片

图片

图片


推荐专题
留言咨询
* 姓名
* 手机
* 所在学校