联系客服

联系客服

400-023-1785

微信咨询

微信扫码咨询

在线客服

顶部

切换栏目
选择分类
单招政策
考试科目
考试大纲
招生简章
报名时间
考试时间
招生计划
招生院校
历年试题
分数线
成绩查询
报考流程
单招培训
开班公告
选择地区
重庆专高职分类
云南专单招
河南专单招
河北专单招
点击筛选
取消筛选
您现在的位置:首页 > 单招资讯 > 正文

重庆这15所春招院校科研实力,成功上榜!

2026-01-13
来源:好老师升学帮
阅读 168
导读:重庆这15所春招院校科研实力,无论是选择春招,还是未来想要进行专升本的学生,学校的科研实力都是重要的考察维度。

无论是选择春招,还是未来想要进行专升本的学生,学校的科研实力都是重要的考察维度。

高校的科研立项可以划分为国家级、省部级、地厅/司局级等不同层级。获得国家级科研立项无疑是对学校科研实力的认可。

其中,重庆高职院校在国家自然科学基金、国家社科基金以及教育部人文社科一般项目中均有斩获:

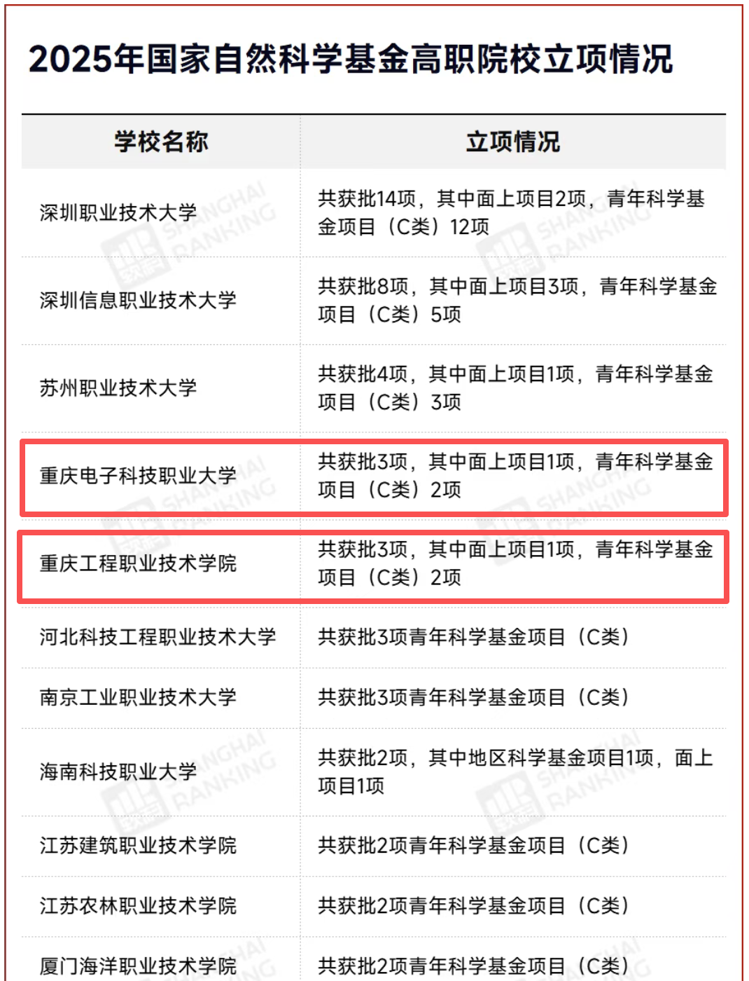
图片国家级别科研立项:3所图片


2025年国家自然科学基金高职院校立项名单近日公布,重庆三所高职院校榜上有名重庆电子科技职业大学、重庆工程职业技术学院各获3项立项,其中都包含1项面上项目和2项青年科学基金项目。

其中重庆电子科技职业大学再获1项后期资助项目,重庆医药高等专科学校则拿下高校思想政治理论课研究专项一般项目。

图片


图片

图片省市级别科研立项:12所图片

教育部社科司发布《关于2025年度教育部人文社会科学研究一般项目立项的通知》。

其中重庆市有12所高职院校立项通过,分别是:重庆电子科技职业大学、重庆工业职业技术大学、重庆城市管理职业学院、重庆工程职业技术学院、重庆水利电力职业技术学院、重庆幼儿师范高等专科学校、重庆财经职业学院、重庆城市职业学院、重庆青年职业技术学院、重庆商务学院、重庆安全技术职业学院、重庆护理职业学院。

图片


以上数据来源:【软科职教】微信公众号

推荐专题
留言咨询
* 姓名
* 手机
* 所在学校