联系客服

联系客服

400-023-1785

微信咨询

微信扫码咨询

在线客服

顶部

切换栏目
选择分类
单招政策
考试科目
考试大纲
招生简章
报名时间
考试时间
招生计划
招生院校
历年试题
分数线
成绩查询
报考流程
单招培训
开班公告
选择地区
重庆专高职分类
云南专单招
河南专单招
河北专单招
点击筛选
取消筛选
您现在的位置:首页 > 单招资讯 > 正文

安徽高职分类|合肥城市学院2024年面向中职毕业生对口招生章程

2024-07-02
来源:好老师升学帮
阅读 43038
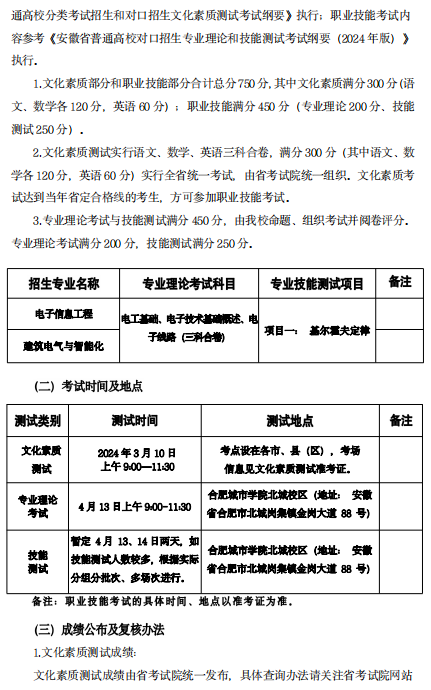
导读:合肥城市学院24年招生简章

图片

图片

图片

图片

图片

图片

图片


推荐专题
留言咨询
* 姓名
* 手机
* 所在学校